2025年!申花+海港+河南还剩一场比赛 北京国安还有2场
中超大结局:海港3连冠+申花亚军!梅州降级,国安外援28球夺金靴
中超大结局!上海海港夺冠,长春亚泰、梅州客家降级,申花进亚冠
中超大结局!海港3连冠霸业+追平恒大纪录,申花2连亚,梅州降级
长春亚泰下月海口开启冬训 2025赛季中超赛历出炉
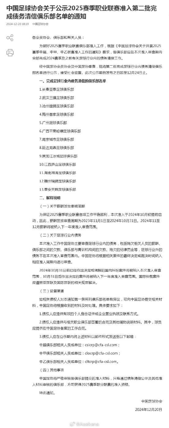
第二批完成债务清偿俱乐部名单,不在第一批名单的全员上榜